博雅启智,折桂未来,华中师范大学正式推出“折桂计划”大中衔接课程,开放优质课程资源,提供跨学科沉浸式学习体验。“点单式”课程服务,铺就高考升学“折桂”之路,目前,首期课程已在华中师范大学第一附属中学,顺利开讲!
折桂计划:贯通大中教育,赋能成长成才
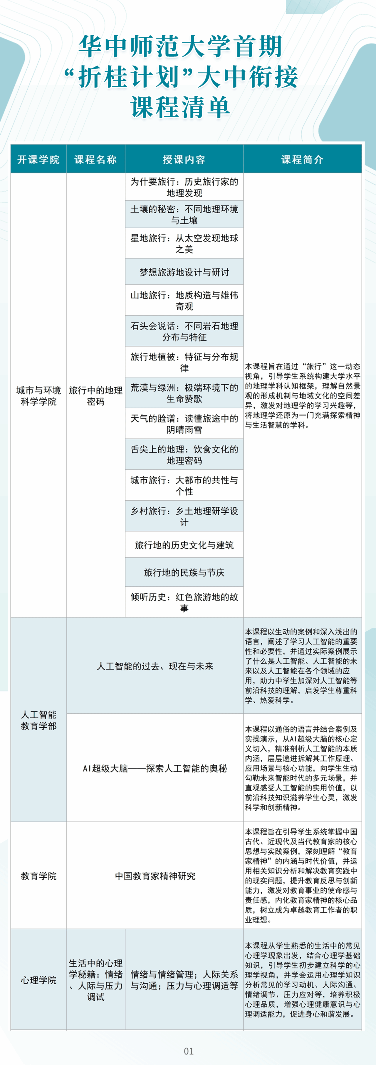
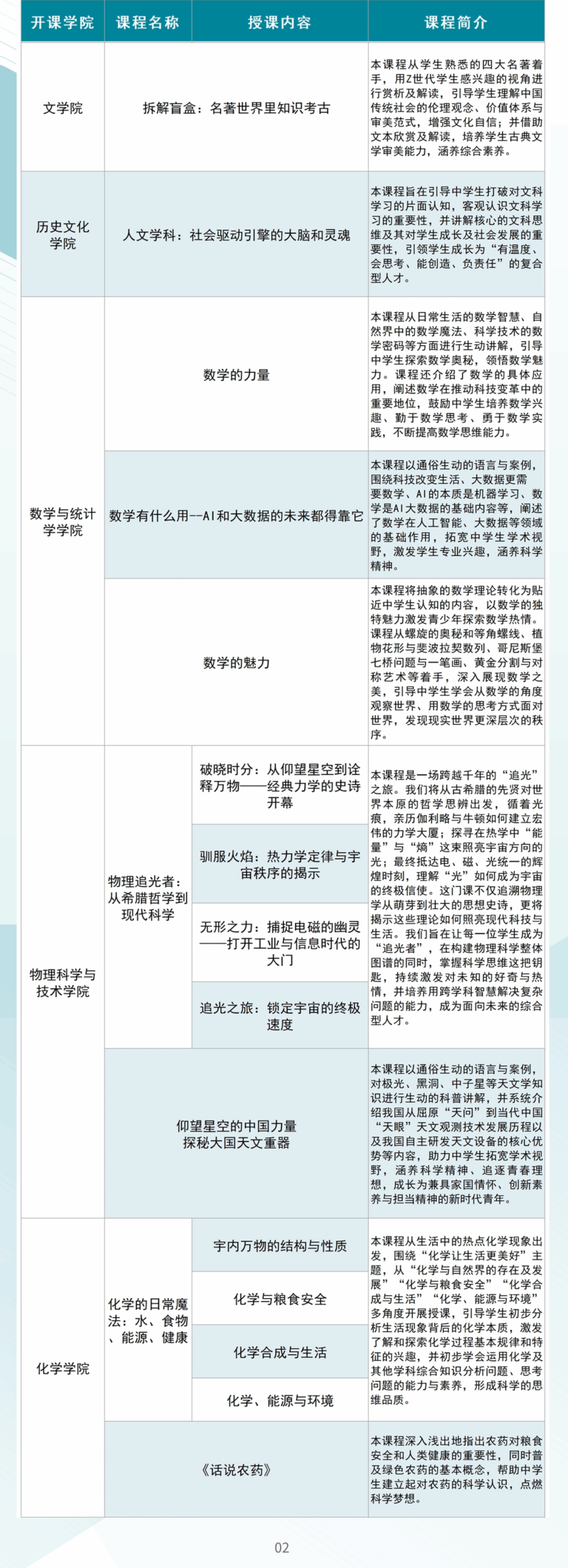
“折桂计划”大中衔接系列课程源自华师标志性“桂子山”文化,期冀以此助力广大中学学子开拓视野、精进学业、了解学科、精准规划。课程依托华中师范大学多个“双一流”学科及A+等专业优质教育资源,以“培育拔尖创新人才、赋能学子全面成长”为目标,助力学子夯实知识基础、培养跨学科思维、提前感知大学学术氛围,为成长为兼具科学精神、人文情怀与家国担当的拔尖人才筑牢根基。
博雅启智:探索人文与科学密码,跨学科融合育人
“折桂计划”大中衔接系列课程整合了校内优质教育资源,组建起专业跨学科教学团队,通过“博雅素养培育+学科知识启智”,以日常生活中的人文与科学现象为切入点,融通数学、物理、化学、地理、心理、人工智能、文史哲等多学科核心原理与前沿动态,结合理论教学与实践训练,实现知识传授、能力建设与价值引领的有机统一,助力学子夯实知识基础、培养跨学科思维、转型学习方法、提升综合素养,为考入理想大学、实现人生“折桂”奠定基础



课程首秀:华师一附中开讲,大咖讲座点燃学习热情

近日,“折桂计划”首期大中衔接课程在华师一附中正式开讲!
11月26日,华师物理科学与技术学院副院长施梳苏教授带来首讲《破晓时分:从仰望星空到诠释万物——经典力学的史诗开幕》。从古希腊物质本原思想,到“地心说”与“日心说”的碰撞,再到哥白尼、伽利略等科学家的突破性成就,施教授以清晰逻辑还原近代科学研究方法演进历程,让物理知识鲜活生动,不仅让学子感受物理学魅力,更直观领略华师学术氛围与育人理念。



12月3日,物理科学与技术学院副院长俞云伟教授接续开讲《驯服火焰:热力学定律与宇宙秩序的揭示》。课程深入浅出解读热力学定律的核心内涵,探寻定律背后蕴含的宇宙秩序,将抽象的物理原理与生活实际紧密结合,引导学子从科学视角审视日常世界,培养科学探究思维。


接下来还有尹航教授的《无形之力:捕捉电磁的幽灵——打开工业与信息时代的大门》和张晓明教授的《追光之旅:锁定宇宙的终极速度》等课程将在华师一附中陆续开讲,值得期待!


“点单式”服务:诚邀各地中学共绘育人新篇
我校将持续开发完善“折桂计划”大中衔接系列课程,全国各重点生源中学如有课程需要,可联系华中师范大学本科招生办公室
邮箱:zb@ccnu.edu.cn
咨询电话:027-67863374,027-67862239,027-67863404,027-67863334
未来,华师将以“折桂计划”为纽带,持续深化大中衔接育人模式改革,为国家培育更多兼具科学素养与家国情怀的后备力量,书写“大中衔接”的华师育人新篇章!